終極 AI 文獻回顧法:善用深度研究,10 分鐘打造又深又廣、精準對接需求的文獻探討
近期,一位我協助輔導的法律系學生讓我印象深刻。他遇到的難題在於:試圖透過「軟法(Soft Law)」的概念,來尋找連帶關係人究責的突破點,期望在情理之外,也能在法理上為受害者提供實質協助。
然而,挑戰在於「軟法」本身缺乏強制性,加上台灣法律尚未跟上此趨勢,相關案例更是鳳毛麟角,導致研究一直找不到施力點。
如果是你,面對這種困境會如何進行文獻回顧?
Google Scholar、Semantic Search,還是 Perplexity?
這位學生上述工具全用上了,卻依然無法找到單點突破的破口。這其實反映了一個更棘手的本質:這類系統性問題通常呈「網狀結構」。雖然我們的學術訓練教導我們如何看穿系統性問題,但缺乏一個全面性的系統描述框架作為參考,我們很難憑空建構。就像學寫文章,還未能撰寫大部頭著作前,至少需要大師的作品來臨摹。
解決這個痛點的答案,其實就是 Deep Research(深度研究)。
Deep Research 已問世一陣子,而目前最讓我驚豔的,莫過於 OpenAI 提供的 ChatGPT Deep Research 版本。今天除了分享我們掌握的互動技巧,也會透過實際範例,帶大家了解它能做到什麼程度。
互動技巧

Deep Research 若運用得當,幾乎能涵蓋我們先前介紹過的「直接檢索」、「分析式檢索」及「回饋式檢索」的所有精髓。要與它完美協作,核心概念並不難,關鍵在於定義好 輸入層、輸出層 以及 作業原則 這三大準則。只要設定精準,它便能貼合需求進行深度搜尋,並產出一份結構完整的報告。
以下簡介這三大準則的定義方式:
1. 輸入層 (Input Layer)

輸入層的重點在於「情境對齊」。簡單來說,你要讓 Deep Research 清楚你的背景與研究方向。
具體該寫什麼?例如:研究目的、學術界現況,甚至是指導教授的具體批註意見。這些都是讓 AI 深入理解你處境的絕佳材料。這部分的說明若夠精準,等同於幫這份報告定義好了觀點陳述、搜尋方向,以及資料整合時的評估框架。
2. 輸出層 (Output Layer)

輸出層即是我們預設的「報告大綱」。
在實務上,不同階段有不同策略。例如在題目探索階段,文獻回顧目的是「寬而淺」的環境掃描,重點在看出「這領域目前在吵什麼」。此時的報告應著重於繪製研究領域地圖,列出子領域、主流理論或常見情境。此階段不求全面,但求方向正確。
而在理論/概念框架建構階段,任務則是從文獻中長出「你的研究架構圖」,釐清構念定義與差異。此時產出則需著重於架構邏輯及背後的文獻標記。
後文我們將展示一個模擬「題目探索階段」的深度研究報告,讓大家具體感受其中的差異。
3. 作業原則 (Operating Principles)
-949ff6c8bd120bf2d879356f5b3b680d.png)
作業原則涵蓋了特殊要求與邊界設定。
例如,我們可以在此明列「反幻覺(Anti-Hallucination)」的要求,甚至指定執行反幻覺的檢查細項;此外,研究倫理的界限、引用邏輯、語氣風格等,也都屬於此範疇。
深度研究報告範例
只要妥善設定上述三大架構,就能確保 Deep Research 不會漫無邊際地探索,而是提供一份經過深思熟慮、結構嚴謹,且剛好符合你現階段任務需求的報告。
請記住:資訊過多或過少都不是好事。 一個動不動就搜尋上百條文獻的報告,初看豐富,實則會讓你淹沒在資訊洪流中,迷失方向。
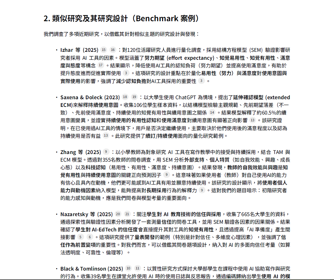
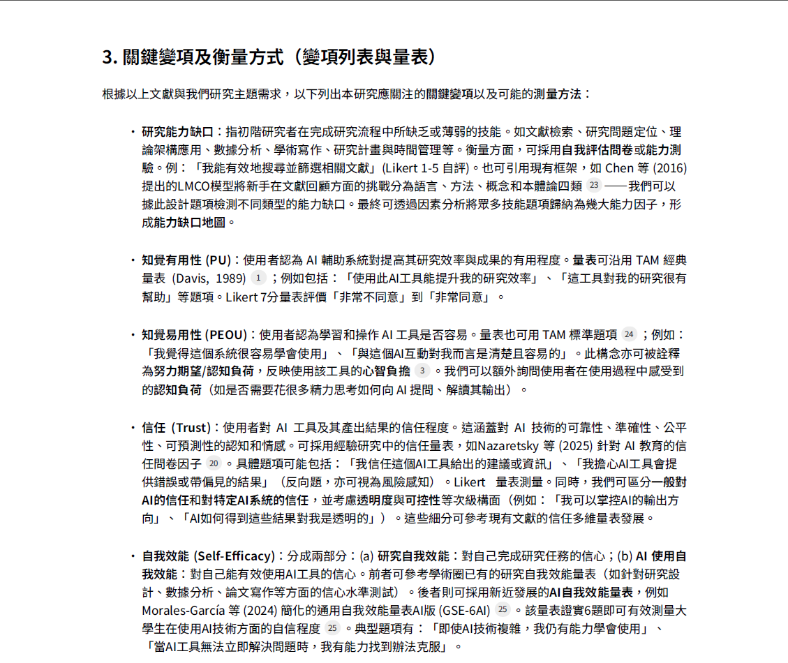
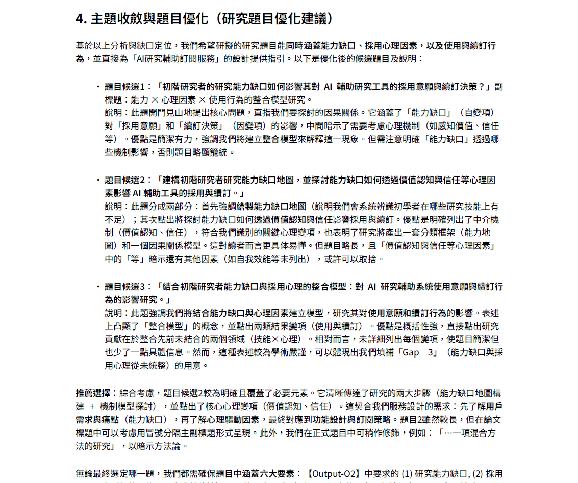
下方提供一個實際的「題目探索階段」深度研究報告供參考。我們模擬了研究背景與輸出條件,要求報告聚焦於整理既有文獻與模型、找出類似研究設計、彙整關鍵變項與量表,並協助優化主題收斂。實際內容請見下圖:
透過這個簡單範例,你是否發現了過去忽略的 Deep Research 強大之處?建議現在就捲起袖子,實際實驗看看。
如果你還是抓不到竅門,這裡有個好消息:我們下週將舉辦近期研究成果分享會,會中也將正式公佈規劃已久的訂閱制【AI 論文實戰共學營】內容與招生資訊。
這場分享會完全免費,讓你比其他研究者搶先一步,掌握 AI 研究的正確起手式。




