別急著按開始!從「許願」到「規格化」:決定深度研究成敗的關鍵 30 秒
Deep Research (深度研究) 功能釋出後,大家都很興奮。彷彿只要按下那個按鈕,我們就能瞬間變成某個領域的專家。
但實際使用一陣子後,你是不是也遇到了這種尷尬的狀態:
用來查小問題,覺得它「殺雞用牛刀」,跑得慢又囉唆;
用來問大問題,它又給你一堆「正確的廢話」,看似寫了很多,卻對你的決策一點幫助都沒有。
問題不在 AI 不夠強,而在於我們「派工」的方式錯了。
就像你不會開著法拉利去巷口買醬油,也不會叫工讀生去幫你規劃公司十年戰略。要駕馭 Deep Research,你需要一套清晰的「派工 SOP」。
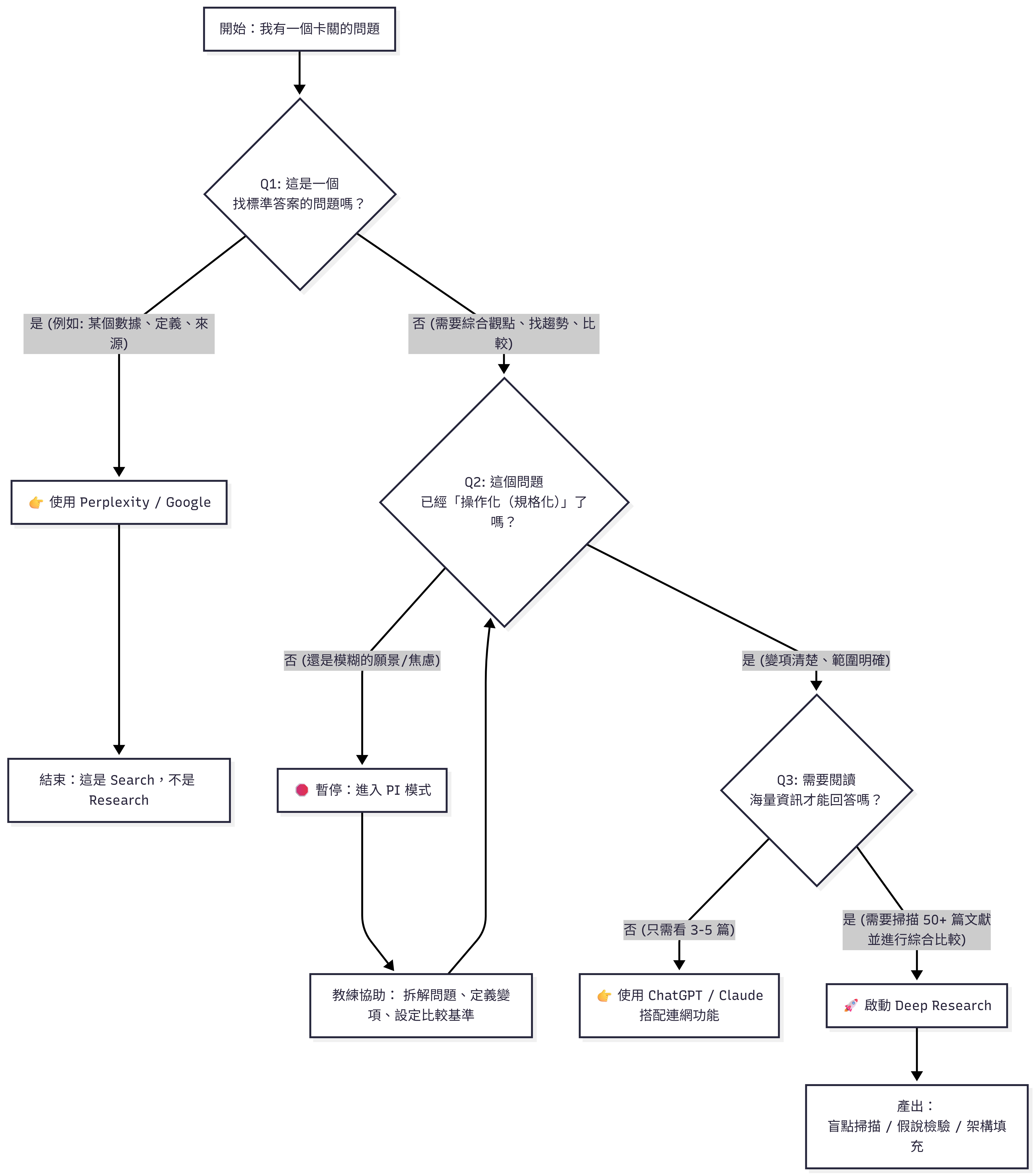
▌你的問題,該用什麼工具解?(深度研究啟動流程圖)
這正是我們設計【AI 深度研究實戰共學營】時的核心初衷:工具雖然強大,但你需要知道何時該用它,才不會迷失在算力裡。
今天,我想將這套思考路徑公開分享給所有對 AI 研究感興趣的朋友。在打開 Deep Research 之前,建議先透過這張「深度研究啟動流程圖」進行自我檢核,問自己三個關鍵問題:

第一關:這是一個「找標準答案」的問題嗎?
-
情境: 你想找某個數據、名詞定義、或是某個軟體的定價。
-
判斷: 這是 Search (搜尋),不是 Research (研究)。
-
行動: 請用 Google 或 Perplexity。30 秒解決,不要浪費算力。
第二關:這個問題已經「規格化」了嗎?
-
情境: 你想問「未來趨勢是什麼?」、「怎麼寫好論文?」、「如何變有錢?」。
-
判斷: 這是 Vision (願景/許願),不是 Task (任務)。這時候丟給 AI,它只會「瞎忙」。
-
行動: 停下來! 這是人類(你)的工作。你需要進入「架構思考模式」,把模糊的問題變成具體的變項(詳見下文)。
第三關:是否需要「海量閱讀」才能回答?
-
情境: 你的問題已經很明確(例如:比較 2020-2023 年五種教學法在偏鄉的數據差異),但資料量大到你需要讀完 50 篇論文才能填滿一張表格。
-
行動: 啟動 Deep Research! 這就是它的主場。讓它去當你的苦力,幫你閱讀、摘要、比較。
▌核心關鍵:把「許願」變成「規格化」
大多數人覺得 Deep Research 沒用,都卡在流程圖的第二關。
我們習慣跟人講「感覺」,例如:「我想找好用的筆記軟體」、「我想了解成功的自媒體」。
但 AI 是邏輯機器,它聽不懂形容詞。
在我們共學營中,我們協助學員做的核心訓練,就是「問題的操作化 (Operationalization)」,或者用更通俗的話說:「規格化」。
什麼是規格化?就是把你的「許願」翻譯成 AI 聽得懂的「點餐指令」:
-
❌ 許願(講感覺): 「幫我研究一下哪種行銷方式比較好。」
- (AI 內心戲:好的定義是什麼?省錢?流量大?還是轉換率高?)
-
✅ 規格化(講指標): 「請幫我比較短影音與長文章在『高單價線上課程』的『轉換率 (Conversion Rate)』與『獲客成本 (CAC)』差異。」
- (AI 內心戲:收到,鎖定兩個變項,開始執行。)
Deep Research 不會幫你思考,它只會幫你執行。
如果你給它模糊的願景,它就給你模糊的廢話;你給它精確的規格,它就能產出驚人的洞察。
▌我們的核心價值:協助你釐清問題本質
市面上有太多課程在教你「怎麼按按鈕」,但在我們的【AI 深度研究-實戰共學營】,我們不只教工具,我們教的是「如何像一個計畫主持人 (PI) 一樣指揮 AI」。
我們提供的服務核心在於:
-
診斷卡關點: 幫你判斷現在該用哪種工具(Search vs. Research)。
-
規格化訓練: 手把手教你把大腦中的「焦慮」,拆解成 AI 能執行的「規格單」。
-
論證強化: 讓產出的報告不只是資訊堆疊,而是能真正支撐你決策的邏輯依據。
一旦你掌握了這種「降維拆解」的能力,Deep Research 就不再是一個卡頓的工具,而是你最強大的研究助理。
▌搶先關注下一期
AI 工具迭代很快,但「定義問題」與「規格化思考」的能力,是你永遠帶得走的資產。
雖然本期【AI 深度研究-實戰共學營】活動已提早結束招生,但如果您正面臨同樣的瓶頸——覺得自己擁有強大工具卻發揮不出價值——歡迎填寫下方的「搶先關注表」。
下一期活動啟動時,我們將第一時間通知您:
期待在下一次的深潛中,與你一起突破研究的極限。
